各社会单位:
在日常检查中发现,一些单位消防安全管理中存在“重资质取证、轻过程培训”的倾向,消防安全培训不到位或流于形式,相关人员对岗位消防职责、应急处置程序、火灾扑救方法等内容没有做到入脑入心入行,影响初起火灾处置效能;个别单位甚至在处置初起火灾时,为防止触电事故直接关闭建筑总电源,导致投入数百万元维修好的消防设施在火灾中无法启动、形同虚设。
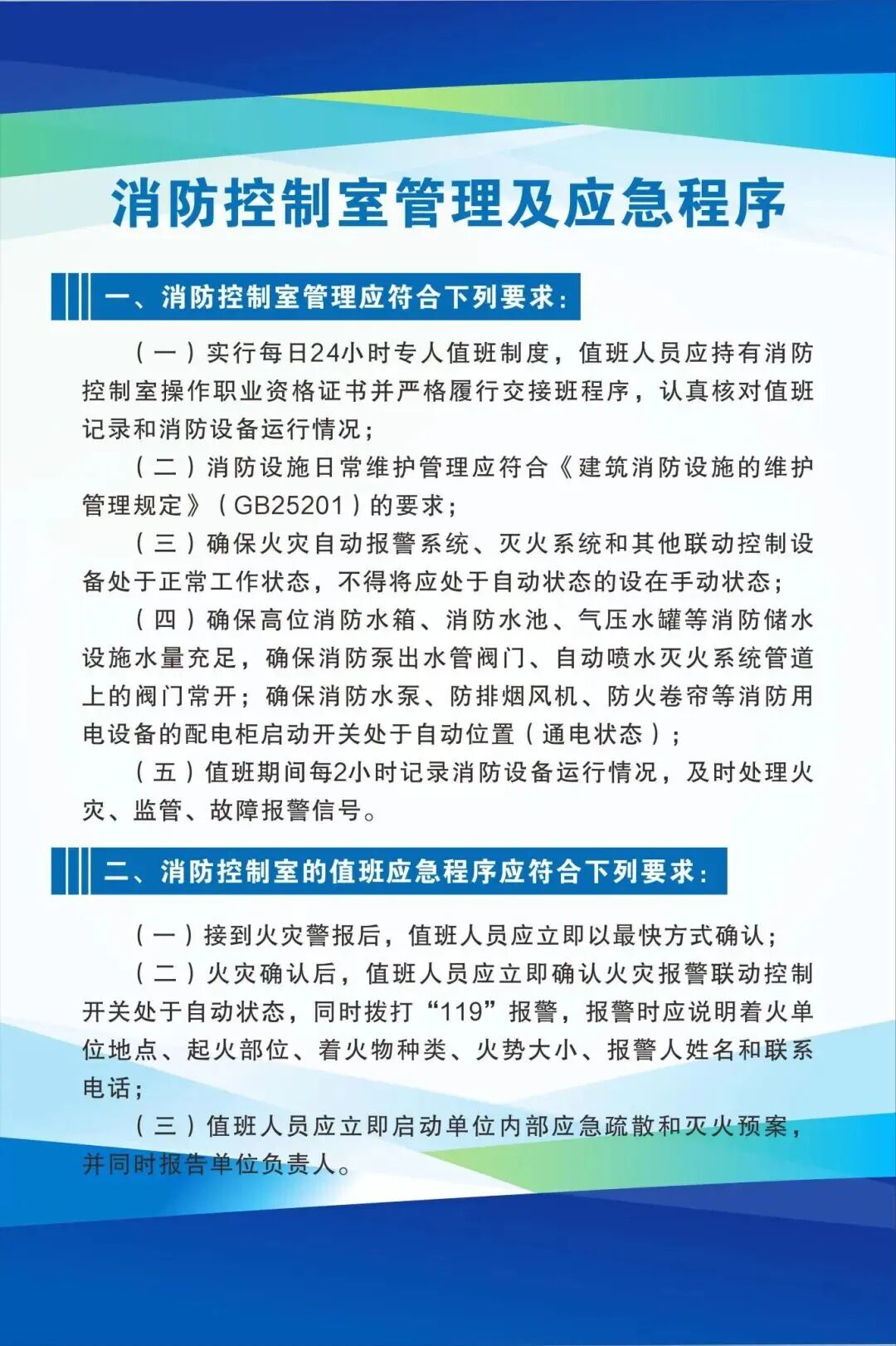
为解决消防控制室值班制度不落实、值班人员应急程序不掌握以及初起火灾处置不规范等问题,深入贯彻落实消防安全“六化”建设要求,推进单位消防安全管理“全员化”“实体化”“手册化”,规范消防控制室日常管理和初起火灾处置程序,根据《消防控制室通用技术要求》(GB25506)等标准,江苏省消防救援总队制作了消防控制室管理及应急程序、单位初起火灾处置注意事项范例(以下简称《应急程序》《注意事项》)。
主要参考内容如下:
请设有消防控制室的单位及时张贴、悬挂《应急程序》《注意事项》,并将相关内容纳入对消防控制室值班人员、微型消防站(快速处置队)队员及员工的消防安全培训内容;教育消防控制室值班人员严格落实值班制度,火灾自动报警系统和灭火系统原则上应置于自动状态。单位应结合实际,修订完善《应急程序》《注意事项》,将岗位消防安全职责及火灾危险性、消防安全制度及操作规程、灭火和应急疏散预案等内容与其汇编成“口袋书”并广泛印发,知晓自身职责、掌握“岗位风险、操作规程、应急处置、疏散逃生”等常识。运用消防安全管理系统(微消防服务平台)的单位应在消防控制室设置二维码,并将消防控制室值班制度落实情况纳入日常防火巡查检查的重要内容,确保各项管理要求落实到位。
来源:南通消防支队
 
本文链接地址:http://qz.qddfxfpx.com/school/articledetail-835062.Html
消防科普
2026-02-03
各社会单位:
在日常检查中发现,一些单位消防安全管理中存在“重资质取证、轻过程培训”的倾向,消防安全培训不到位或流于形式,相关人员对岗位消防职责、应急处置程序、火灾扑救方法等内容没有做到入脑入心入行,影响初起火灾处置效能;个别单位甚至在处置初起火灾时,为防止触电事故直接关闭建筑总电源,导致投入数百万元维修好的消防设施在火灾中无法启动、形同虚设。
为解决消防控制室值班制度不落实、值班人员应急程序不掌握以及初起火灾处置不规范等问题,深入贯彻落实消防安全“六化”建设要求,推进单位消防安全管理“全员化”“实体化”“手册化”,规范消防控制室日常管理和初起火灾处置程序,根据《消防控制室通用技术要求》(GB25506)等标准,江苏省消防救援总队制作了消防控制室管理及应急程序、单位初起火灾处置注意事项范例(以下简称《应急程序》《注意事项》)。
主要参考内容如下:
请设有消防控制室的单位及时张贴、悬挂《应急程序》《注意事项》,并将相关内容纳入对消防控制室值班人员、微型消防站(快速处置队)队员及员工的消防安全培训内容;教育消防控制室值班人员严格落实值班制度,火灾自动报警系统和灭火系统原则上应置于自动状态。单位应结合实际,修订完善《应急程序》《注意事项》,将岗位消防安全职责及火灾危险性、消防安全制度及操作规程、灭火和应急疏散预案等内容与其汇编成“口袋书”并广泛印发,知晓自身职责、掌握“岗位风险、操作规程、应急处置、疏散逃生”等常识。运用消防安全管理系统(微消防服务平台)的单位应在消防控制室设置二维码,并将消防控制室值班制度落实情况纳入日常防火巡查检查的重要内容,确保各项管理要求落实到位。
来源:南通消防支队
 
本文链接地址:http://qz.qddfxfpx.com/school/articledetail-835062.Html